Auth Architecture
1. Introduction
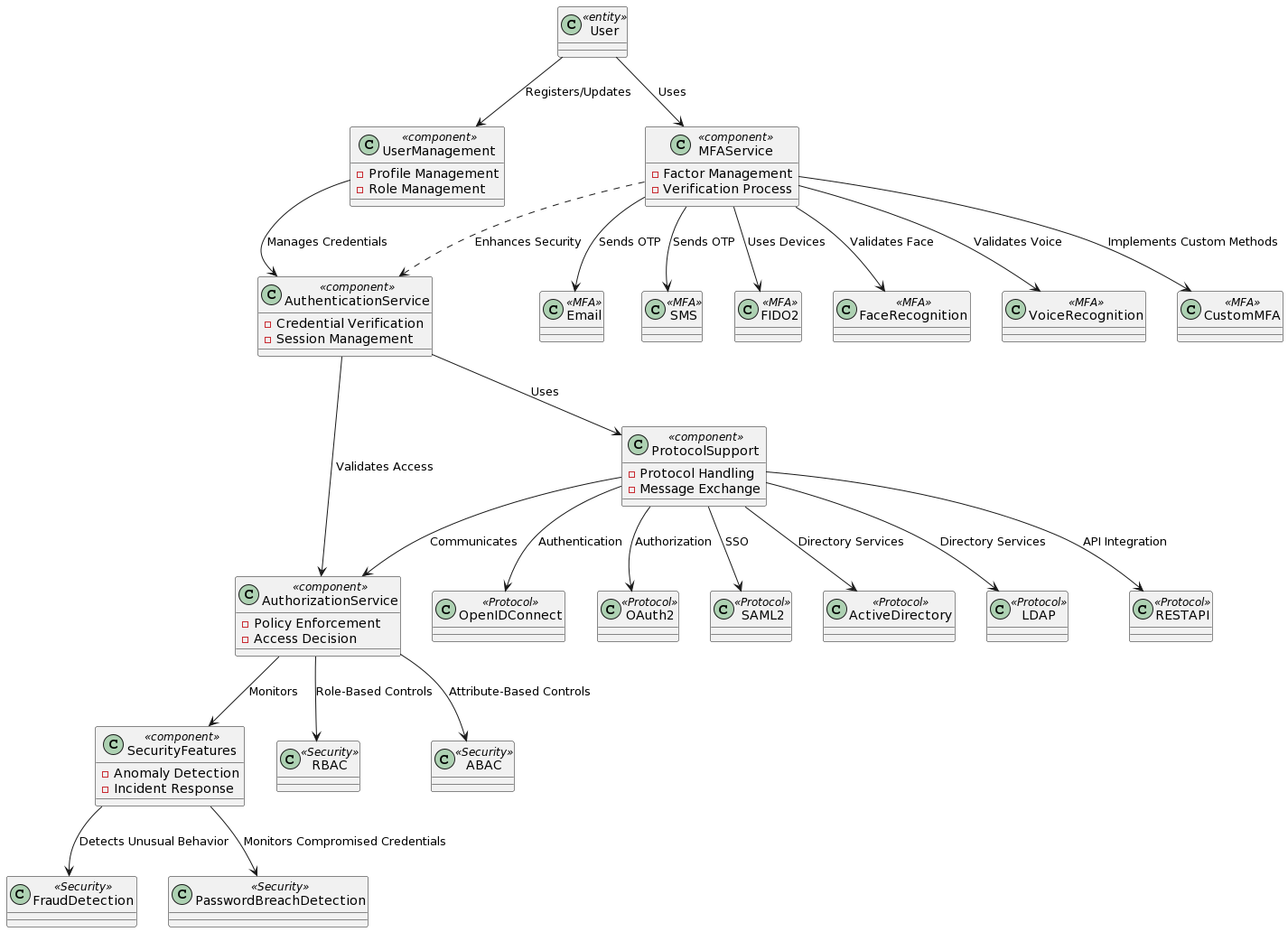
This report presents the architecture of a robust Identity and Access Management (IAM) solution designed to facilitate secure and efficient user authentication, authorization, and management for digital applications. The solution is built to accommodate a wide range of authentication methods, support various access control policies, and integrate with numerous protocols while ensuring high levels of security and compliance.
2. System Overview
The IAM solution is structured around key components including User Management, Authentication and Authorization Services, MFA, Protocol Support, and Security Features. It is designed to be scalable, secure, and compliant with industry standards such as OpenID Connect, OAuth2, and SAML 2.0.
3. Component Architecture
3.1 User Management
Responsible for managing user profiles, roles, and permissions. It provides interfaces for user registration, profile updates, and role assignments.
3.2 Authentication Service
Handles user authentication using various methods like passwords, social logins, and MFA. It manages sessions and ensures that users are who they claim to be.
3.3 Authorization Service
Determines what authenticated users are allowed to do by enforcing access control policies, including RBAC (Role-Based Access Control) and ABAC (Attribute-Based Access Control).
3.4 Multi-Factor Authentication (MFA) Service
Enhances security by requiring additional verification methods beyond just passwords, including Email, SMS, FIDO2, biometrics (face and voice recognition), and custom methods.
3.5 Protocol Support
Facilitates communication with external systems and services using various protocols like OpenID Connect, OAuth2, SAML 2.0, LDAP, and REST APIs.
3.6 Security Features
Includes advanced security mechanisms like fraud detection, password breach detection, and secure data handling to protect against threats and vulnerabilities.
4. Data Flow Diagram

5. Security Considerations
The architecture incorporates comprehensive security measures, such as data encryption, secure coding practices, regular security assessments, and adherence to international security standards, to mitigate potential risks and vulnerabilities.
6. Integration Points
The solution is designed for flexible integration with a variety of external systems, including directory services, third-party authentication providers, and various application APIs, ensuring broad compatibility and extensibility.
7. Scalability and Performance
Scalability is achieved through distributed deployment, load balancing, and dynamic resource allocation, ensuring the system can handle high volumes of requests and scale as per demand.
8. Disaster Recovery and High Availability
A robust disaster recovery strategy, coupled with high-availability configurations, ensures the system remains operational and accessible, minimizing downtime in the event of system failures or disasters.
Last updated